生产领料单用于生产部门领料,在开立好工单后,领料部门(可以是供应商)提供生产领料单领料,生产领料单分为两种:
| 类型 | 说明  | 
    
领料单  | 
      在工单还存在未领数量时使用领料单  | 
    
补料单  | 
      在工单都已经领完,而需要超领时,请参见 补料单  | 
    
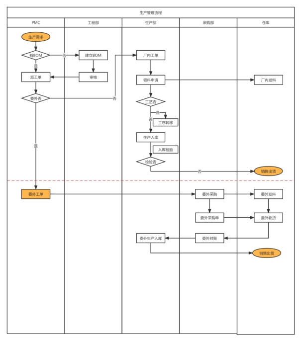
生产领料在生产管理中的流程图



栏位名称  | 
    是否必填  | 
    栏位说明  | 
  
领料单号  | 
    是  | 
    领料单号  | 
  
领料日期  | 
    是  | 
    领料日期  | 
  
工单编号  | 
    是  | 
    |
产品编号  | 
    否  | 
    产品编号  | 
  
品名  | 
    否  | 
    品名  | 
  
规格  | 
    否  | 
    规格  | 
  
领料数量  | 
    是  | 
    领料数量,领料套数,输入领料套数自动计算物料需求数量  | 
  
工单数量  | 
    否  | 
    工单数量  | 
  
单位  | 
    否  | 
    单位  | 
  
领料单位  | 
    否  | 
    领料部门,生产工单是部门,委外工单是供应商  | 
  
单身资料  | 
  ||
项次  | 
    是  | 
    项次  | 
  
产品编号  | 
    是  | 
    产品编号 来自 生产工单物料清单  | 
  
品名  | 
    否  | 
    品名  | 
  
规格  | 
    否  | 
    规格  | 
  
领料数量  | 
    是  | 
    领料数量,本次领料数量,不可超过领料套数  | 
  
单位  | 
    否  | 
    单位  | 
  
换算率  | 
    否  | 
    换算率  | 
  
仓库  | 
    是  | 
    领料仓库  | 
  
仓库名称  | 
    否  | 
    仓库名称  | 
  
批次号  | 
    否  | 
    批次号  | 
  
工单号码  | 
    是  | 
    |
工单项次  | 
    是  | 
    工单项次  | 
  
原产品编号  | 
    否  | 
    原产品编号  | 
  
替代否  | 
    否  | 
    替代否 是否是替代料  | 
  
1)录入领料单时,首先输入工单编号和生产数量,输入两个信息后,将自动带入其他的信息。 
  可以使用“挑选”功能来批量挑选需要领料的产品 

2)点击顶部的“挑选”按钮来进行批量领料

3)选择需要领料的产品默认勾选全部,可以在快速筛选区域筛选需要领料的产品,点击确定将自动带入单身。
注意:消耗性物料将不会带入单身

4)补充缺少仓库的栏位,补入后将自动显示仓库库存用于快速判断是否欠料


领料数量是指本次领料的套数,在第一次领料时可以指定领料套数,系统将自动按照套数计算需要领用的产品明细
例如工单数量1000,如果只需要领500套,则可在此修改成500,工单所需物料都将按照500套进行重新计算领料数量。

生产领料单允许在领料的时候按照BOM设置的替代资料来使用替代发料,针对通用性比较强的物料,可以在发料时灵活替代。
使用替代料发料前需要前往BOM资料中首先 设置替代料关系。下面介绍替代料发料的方法 
   
  1)选中需要替代的物料,再点击顶部的“替代料”按钮弹出替代料选择窗口,替代资料来自BOM结构资料中的替代料设置 

2)在弹出的替代窗口中选择需要的替代料,选中物料点击确定,如果此窗口没有任何数据,则代表需要进入BOM设置替代关系

3)领料单的产品编号将变成替代料的产品编号,并将“替代”标记选中。在此步骤可以选择发料仓库如果在产品资料中设置了默认仓库,将在此步骤自动带出仓库 。
设置默认仓库请参照 产品资料设置默认仓库

工单领料单位可以是部门,也可以是供应商
| 工单类型 | 领料单位  | 
    
厂内工单  | 
      生产部门  | 
    
委外工单  | 
      供应商  | 
    

消耗性物料是指事后领料方式,详细的消耗性物料说明请参见 工单消耗性物料

生产系统中,将物料的领料属性分为两种类型
物料类型  | 
    说明  | 
  
一般物料  | 
    一般产品,可以确定实际用量的产品  | 
  
消耗性物料  | 
    无法确定实际用量,在实际生产过程中存在使用消耗等特点,例如:液体类的酒精,油漆等  | 
  
一般物料在领料时不可超过工单需领数量,消耗性物料允许超过工单需领数量,按照实际消耗量领料。一般物料必须在生产入库前领料完毕,否则无法进行生产入库
消耗性物料可以在入库前领料,也可以在入库后领料,但是一旦工单关闭或关账,消耗性物料也将无法继续领料。
在使用消耗性物料时,需要设置物料为消耗性物料。可以进入 产品资料 中找到消耗性产品,勾选则代表使用消耗性产品领料方式 ,勾选消耗性产品

勾选消耗性产品后,在开立工单时,会将领料类型标记成消耗,也可以手动修改工单的领料属性,工单设定好后即可正常发料。

客供料是指客户提供物料,在生产管理系统中,工单中指定客供料,在领料中流程与一般物料一样。

领料单审核后,将会扣除库存,如果库存不够则无法审核。